ATR 防疫追蹤溯源實名登記軟體 | Lesson recording system integrates teaching notes, whiteboard screenshots, AI smart summary, assisting students with versatile learning and review - BlueEyes Technology

ATR 防疫追蹤溯源實名登記軟體
安裝在 Windows 10/11 電腦

聽到又有本土案例,又有大範圍匡列人員居家隔離的消息時,是不是也讓你的情緒隨之起伏,開始胡亂猜測呢?你是不是也在想:客戶上門,有量測溫度也有用酒精清潔雙手,但真的不知道他是誰,誰又是他呢?為了讓防疫不破口,除了必要的溫度量測外,採取實名制記錄每一位到來的訪客,才是落實有效防疫的最好方法。

基於防疫安全與防治需要,店家必須針對訪客進行溫度量測、聯絡方式或身分資料登記,貫徹有效掌握接觸者之公共場所活動史。現行店家的防疫焦點往往只放在測量來訪者的溫度,但這僅是防範疫情的第一道防線,並無法有效啟動溯源防治作為,達成職場疫情調查及接觸者匡列與檢查。落實健康七守則「備物資、重消毒、量溫度、實聯制、戴口罩、勤洗手、生病不出門」。

一旦疫情在店家周遭爆發後,中央指揮中心會對每一個確診個案都啟動疫調匡列接觸者,調查個案發病前 14 天起到隔離期間所有活動行程及接觸對象。若店家除了能夠量測溫度外,還能做到實名制或實聯制登記,對於疫調的助益確是非常大,不但守護到店的訪客,又能在第一時間清潔環境,利人又利己。

藍眼科技 ATR 防疫追蹤溯源實名登記軟體結合測溫儀,打造無接觸環境,保障工作人員與受訪者安全,來訪訪客可自主量測溫度、主動登記資料,現場無需人員看守,訪客達成快速登記與測量溫度,非常適合各行各業使用,築起防疫的堅固安全城牆。確保每位進入店家的訪客都屬於無發熱狀態,同時完成聯絡方式或個人身分登記作業。

ATR可幫助您落實防疫新生活推實聯制指引

免費諮詢

週一至週五,上午 9:00 至下午 6:00


防疫不只是量溫度,實名登記更重要

一旦疫情在店家周遭爆發後,中央指揮中心會對每一個確診個案都啟動疫調匡列接觸者,調查個案發病前 14 天起到隔離期間所有活動行程及接觸對象。若店家除了能夠量測溫度外,還能做到實名制或實聯制登記,對於疫調的助益確是非常大,不但守護到店的訪客,又能在第一時間清潔環境,利人又利己。

一旦疫情在店家周遭爆發後,中央指揮中心會對每一個確診個案都啟動疫調匡列接觸者,調查個案發病前 14 天起到隔離期間所有活動行程及接觸對象。若店家除了能夠量測溫度外,還能做到實名制或實聯制登記,對於疫調的助益確是非常大,不但守護到店的訪客,又能在第一時間清潔環境,利人又利己。

免費諮詢

週一至週五,上午 9:00 至下午 6:00


使用防疫追蹤溯源實名登記軟體的好處


ATR針對防疫設計

針對防疫設計

ATR達成追蹤溯源

達成追蹤溯源

ATR採用實名登記

採用實名登記

ATR無接觸量測溫度

無接觸量測溫度

ATR自主量測與登記

自主量測與登記

ATR節省人力與時間

節省人力與時間

免費諮詢

週一至週五,上午 9:00 至下午 6:00


ATR 防疫追蹤溯源實名登記軟體

ATR 防疫追蹤溯源實名登記軟體可安裝於 Windows 10 桌上型電腦或筆記型電腦中,使用 USB 線連接 BE-4302 安心量測溫儀。來訪者先利用 BE-4302 安心量量測溫度,接著輸入行動電話或身分證字號,以實名登記達到防疫追蹤溯源目的。

免費諮詢

週一至週五,上午 9:00 至下午 6:00


基於防疫安全與防治需要,店家必須針對訪客進行溫度量測、聯絡方式或身分資料登記,貫徹有效掌握接觸者之公共場所活動史。現行店家的防疫焦點往往只放在測量來訪者的溫度,但這僅是防範疫情的第一道防線,並無法有效啟動溯源防治作為,達成職場疫情調查及接觸者匡列與檢查。落實健康七守則「備物資、重消毒、量溫度、實聯制、戴口罩、勤洗手、生病不出門」。

免費諮詢

週一至週五,上午 9:00 至下午 6:00


運作流程

訪客或廠商進行自主測量溫度,採實聯/實名方式登記資料,保留紀錄給衛生單位進行疫調追蹤溯源之用。


自主測量溫度

自主測量溫度

實聯/實名登記

實聯/實名登記

疫調追蹤溯源

疫調追蹤溯源

免費諮詢

週一至週五,上午 9:00 至下午 6:00


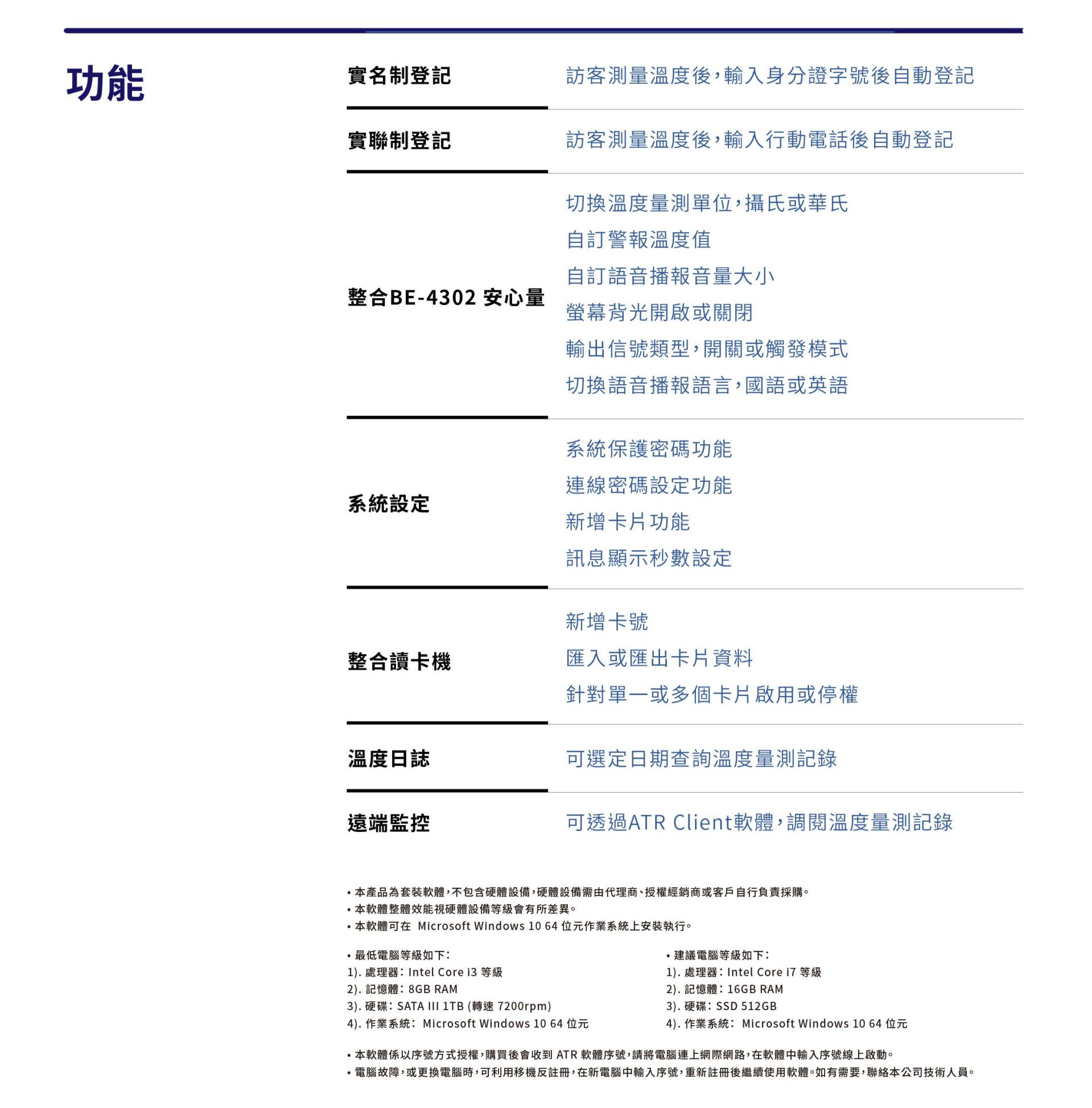
ATR 防疫追蹤溯源實名登記軟體功能


  • 可與 BE-4302 安心量測溫儀搭配使用量測溫度
  • 可輸入行動電話或身分證字號
  • 可選擇時段查詢或匯出登記個人資料與體溫紀錄
  • 可選購讀卡機,進行刷卡感應登記
  • 可選購指紋機,進行指紋辨識登記
  • 可選購條碼掃描機,進行刷條碼登記

免費諮詢

週一至週五,上午 9:00 至下午 6:00


ATR 溫度量測來源

BE-4302安心量 BE-4302 安心量

瞭解更多

為何要自主量溫度?

疫情期間,最好是由訪客或廠商自主量溫度,可達到以下優點。


與員工非接觸,避免感染

與員工非接觸,避免感染

傳統量測溫度方式因為需要人員操作,大大增加被感染的風險。

減少人力支出,自動防疫

減少人力支出,自動防疫

由受測者自主量測溫度時,店家不需要額外安排人力,大大降低成本。

異常自動告警,遠離風險

異常自動告警,遠離風險

防疫的首要任務是避免有症狀者進入造成群聚感染,自主量溫度能自動告警。

免費諮詢

週一至週五,上午 9:00 至下午 6:00


實聯資料輸入

你可以使用 ATR 電腦連接的鍵盤、觸控螢幕、指紋機輸入實聯資料,或是使用 PTR 實聯碼、讀卡機、條碼掃描器等無接觸方式輸入實聯資料。

你可以使用ATR電腦連接的鍵盤、觸控螢幕、指紋機輸入實聯資料,或是使用PTR實聯碼、讀卡機、條碼掃描器等無接觸方式輸入實聯資料。

免費諮詢

週一至週五,上午 9:00 至下午 6:00


搭配使用、效果加倍

ATR 可搭配讀卡機、指紋機、條碼掃描器等設備使用,滿足更多應用場景。

ATR可搭配讀卡機、指紋機、條碼掃描器等設備使用,滿足更多應用場景。

免費諮詢

週一至週五,上午 9:00 至下午 6:00


ATR 架構圖

ATR架構圖

免費諮詢

週一至週五,上午 9:00 至下午 6:00


ATR軟體功能

免費諮詢

週一至週五,上午 9:00 至下午 6:00


備註

  • 本產品為套裝軟體,不包含硬體設備,硬體設備需由代理商、授權經銷商或客戶自行負責採購。
  • 本軟體整體效能視硬體設備等級會有所差異。
  • 本軟體可在 Microsoft Windows 10/11 64 位元作業系統上安裝執行。
  • 最低電腦等級如下:
    • 1). 處理器: Intel Core i3 等級
    • 2). 記憶體: 8GB RAM
    • 3). 硬碟: SATA III 1TB (轉速 7200rpm)
    • 4). 作業系統: Microsoft Windows 10/11 64 位元
  • 建議電腦等級如下:
    • 1). 處理器: Intel Core i7 等級
    • 2). 記憶體: 16GB RAM
    • 3). 硬碟: SSD 512GB
    • 4). 作業系統: Microsoft Windows 10/11 64 位元
  • 本軟體係以序號方式授權,購買後會收到 ATR 軟體序號,請將電腦連上網際網路,在軟體中輸入序號線上啟動。
  • 電腦故障,或更換電腦時,可利用移機反註冊,在新電腦中輸入序號,重新註冊後繼續使用軟體。如有需要,請聯繫本公司技術人員。
  • 聯繫我們

產品型錄

按 此 觀 看

產品規格書

按 此 觀 看

安裝指南

按 此 觀 看

使用說明書

按 此 觀 看

產品保固

按 此 了 解

軟體下載

BE-4302

按 此 了 解

PTR 實聯碼

按 此 了 解

產品價格

按 此 詢 價

線上諮詢

按 此 進 入

24小時報價系統


按此免費詢價